新闻中心

当前位置:首页 > 新闻中心

广东省117个储能备案项目!

2023.09.05

据广东省备案系统统计,2023年7月,广东省共发布117个储能相关备案项目,位居全国第一,累计规模4641MW/MWh,应用场景主要为用户侧储能、独立储能、储能电池等。建设单位包含南方电网、国电投等国企和很多民营企业。

   储能相关备案项目总投资310.66亿元,涉及储能总规模超4.641GW/10.62GWh(不包含未公示规模的项目)。其中,7月完成乐昌、顺德新型储能创新中心揭阳实证基地项目备案,总规模250MW,总投资额10.5亿元。
     从储能技术类型来看,包括了磷酸铁锂电池、AGM铅碳电池、钠离子电池、三元及磷酸铁锂等单一及混合储能基础。而从储能性质类型占比来看,占比前三的类型为工商业储能、独立储能和制造业储能,其中工商业储能占七月总储能备案的62.83%,居七月首位。


图片

      从各地市分布情况来看,备案项目地市分布数量排名前三的分别是深圳市、广州市、惠州市,深圳以50个项目位居第一,广州为14个,惠州为12个。

图片


     从建设单位来看,总计有69家建设单位参与,其中承担项目数量最多的建设单位为协鑫能源科技(深圳)有限公司的广东省深圳市储能项目。

图片


     独立储能项目中,规模最大的是由广州能谷科技有限公司投资292000万元建设的470MW/1880MWh江门市江海区独立储能电站,本工程建设八套58.75MW/235MWh 电化学储能电站,占地面积约为20000 平方米,建筑面积12000 平方米。该项目选用AGM 铅碳电池,按照独立储能电站现阶段建设及接入电网要求,储能电池系统采用户外组串式集装箱液冷方案,分为105 个储能单元,1 个储能单元规模4.48MW/17.920MWh。电池簇低压直流经PCS 变换为380V 交流,通过变压器升压至35kV 接入220kV升压站220kV 主变35kV 侧。

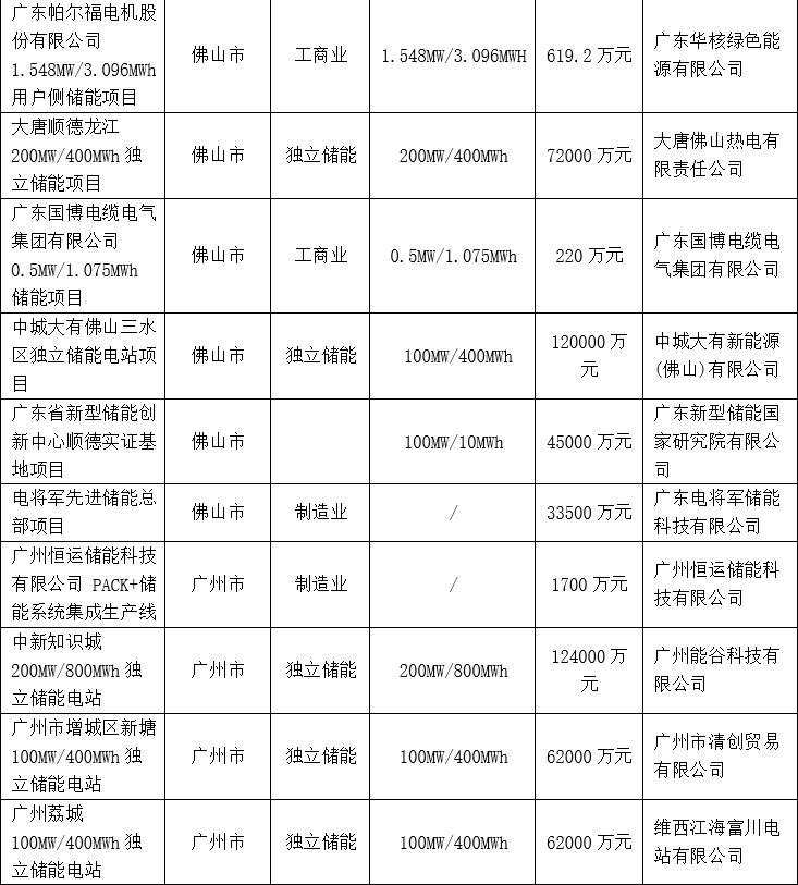
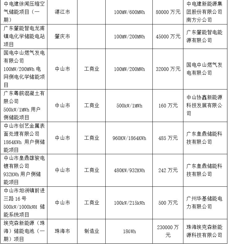
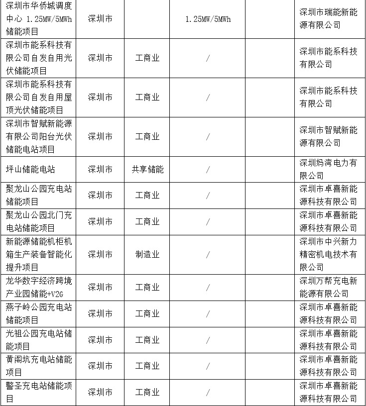
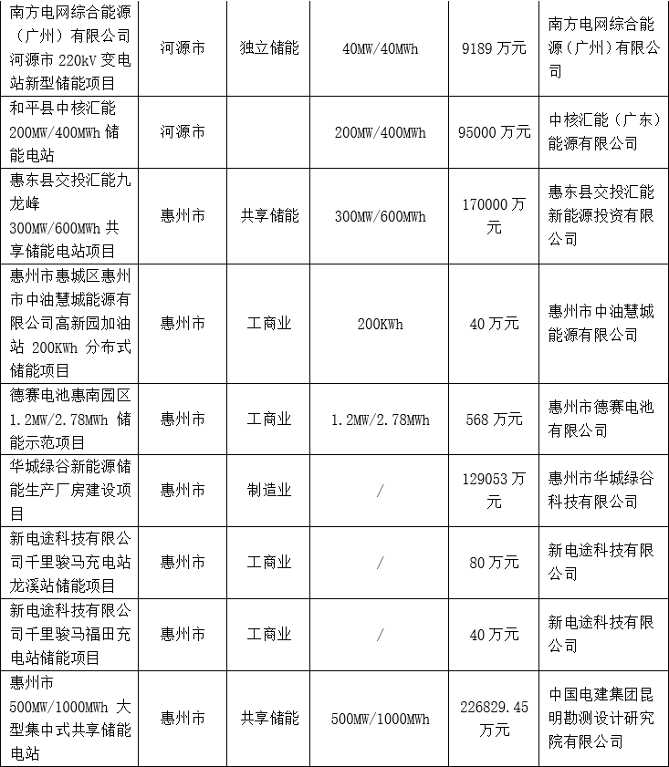
备案项目清单如下:

2023年7月广东省储能项目备案
图片
图片
图片
图片
图片
图片
图片
图片
图片
图片
图片
图片


x